Gamified self-care and mental health app 

Overview

Helping Finch users stay motivated when daily habits stop feeling meaningful

Finch is a gamified self-care app where users nurture a virtual companion by completing daily habits. While the app effectively supports small actions, research revealed that long-term users struggle to maintain motivation when pursuing larger goals. I designed Growth Path, a structured goal framework that helps users break long-term goals into manageable stages while maintaining Finch’s supportive tone.

METHODS

User interviews
Competitive analysis
User flows

Usability testing
Affinity mapping


Low & hi-fi prototyping

UX Researcher
Product Designer

ROLE

USER PROBLEM

Finch supports daily habit completion, but users struggled to translate those habits into meaningful long-term goals.

SOLUTION

Designed Growth Path, a structured goal framework that breaks long-term goals into manageable stages while supporting reflection and progress tracking.

KEY TAKEAWAYS

Long-term users struggle to translate daily habits into larger goals

Motivation often fades during the middle stages of long-term change

Structured milestones and reflection can help sustain engagement


Context

Users can complete daily habits—but struggle to stay motivated toward long-term goals

Finch is a gamified self-care app where users nurture a virtual companion by completing daily habits. While the app effectively supports small actions, research revealed that long-term users struggle to maintain motivation when pursuing larger goals. I designed Growth Path, a structured goal framework that helps users break long-term goals into manageable stages while maintaining Finch’s supportive tone.


Research

Users aren’t lacking motivation—they’re struggling to find and use existing goal features

To understand where motivation breaks down, I conducted user interviews with long-term Finch users (100+ days of use) and reviewed competing goal-setting tools. Participants consistently described Finch as helpful for daily emotional support, but less effective for long-term goal progress.

EVIDENCE

5/5 users valued Finch for daily self-care support

4/5 users wanted stronger progress tracking for larger goals

3/5 users struggled to break larger goals into actionable steps

KEY INSIGHT

Users lose motivation when they can’t see how daily actions connect to long-term progress

Even when users were motivated, low visibility and unclear structure made long-term goal tools difficult to discover and use within the existing experience.

“I like checking things off, but I don’t feel I’m growing toward anything bigger.”

— Participant 1

“I’m not very good at breaking big goals into steps.”

— Participant 2

“Finch helps me with today, but not with where I’m trying to go long term.”

— Participant 3

Interview insights from affinity map organized into themes that revealed challenges translating daily habits into long-term goals.

I analyzed a range of self-care and mental wellness apps compared to Finch to understand how existing products support reflection, emotional awareness, and habit-building.

Void Pet

How We Feel

Fabulous

KEY TAKEAWAYS

Rituals are often too heavy for everyday use

Many apps rely on long-form journaling or structured exercises, which can feel time-consuming and difficult to maintain consistently.

There’s a gap between reflection and action

While tools like mood tracking and journaling help users process emotions, they often lack clear ways to translate insights into small, meaningful steps.

Experiences lean toward either structure or play—not both

Some apps prioritize gamification and engagement, while others focus on clinical or data-driven approaches, leaving a gap for more balanced, emotionally supportive experiences.

PERSONA

Designing for busy professionals building sustainable self-care routines

Rachel is a busy professional balancing daily responsibilities and self-care. While she’s motivated to stay consistent, she needs tools that fit seamlessly into her routine and help her stay organized without adding extra pressure.

How might we help Rachel reach her long-term goals?


Ideation

Exploring structured goal systems within Finch

Based on these insights, I explored ways Finch could support long-term goal planning while maintaining the app’s supportive experience. This led to the concept of Growth Path, a framework where users break large goals into milestones supported by smaller daily actions.

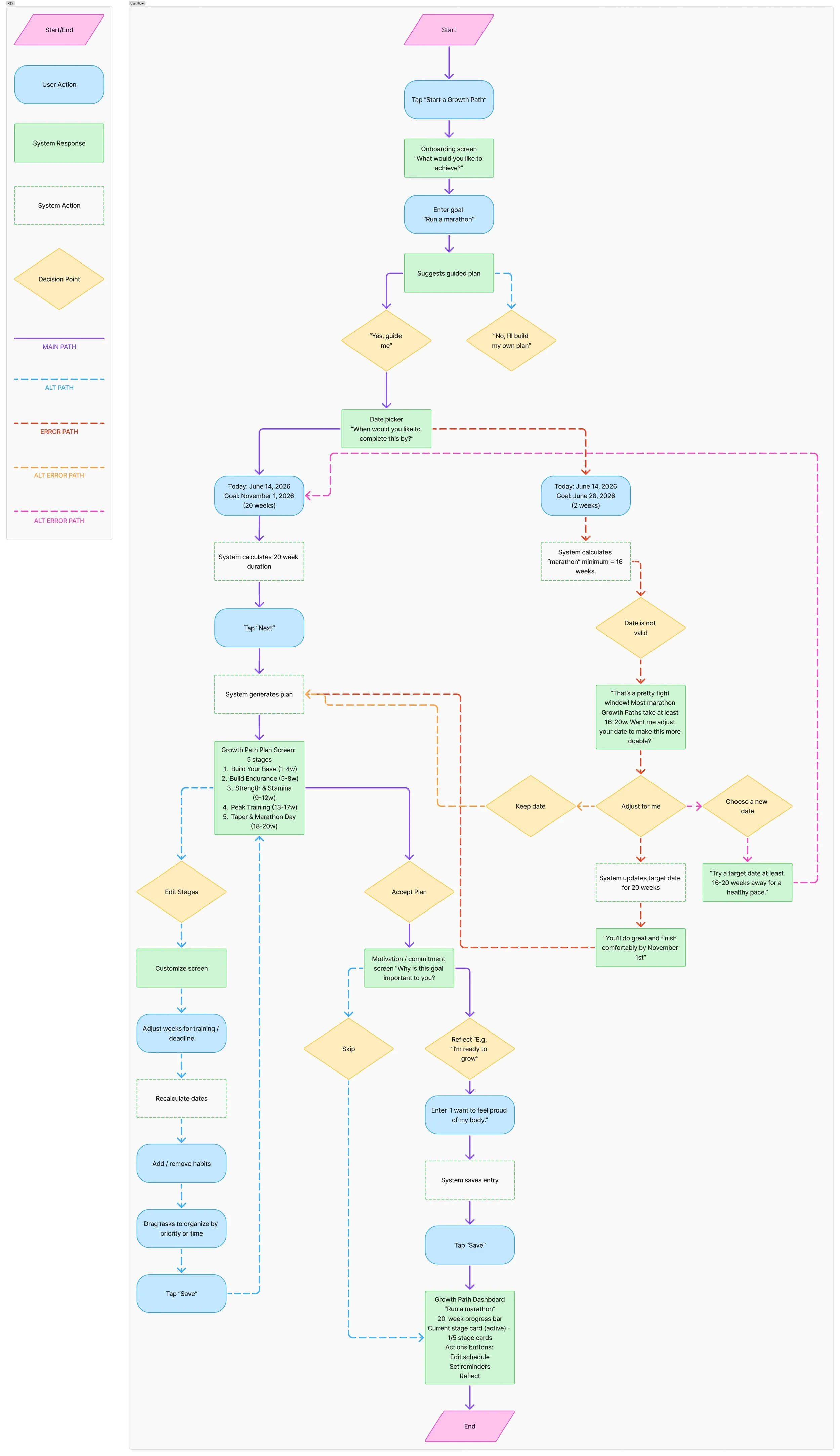
USER FLOW

User flow of the Growth Path onboarding, showing how users set a goal, choose a timeline, and generate a structured plan with key decision points and system guidance.

LOW-FIDELITY SKETCHES

Early concept explorations of the Growth Path feature, testing different layouts and ways to present progress, milestones, and goal structure.

Lo-fi wireframe sketches used to explore how long-term goals could be broken into milestones within Finch’s existing habit system.


Iteration

Testing how users plan and track long-term goals

I tested both low-fidelity and high-fidelity prototypes of the Growth Path feature to evaluate usability and clarity. Testing highlighted several areas where the experience could be improved.

EVIDENCE

5/5 users missed the small chevron used to expand daily tasks

4/5 users wanted a reflection space to log thoughts and challenges

3/5 users felt overwhelmed by too many visible tasks

DESIGN IMPROVEMENTS

Replace chevron with clearer expandable cards

Add a reflection log

Auto-collapse completed weeks

Solution

Designing a goal system that balances structure and flexibility

The final Growth Path framework integrates milestones, reflection prompts, and progress tracking into a structured yet flexible goal-planning experience. The system helps users maintain motivation through long-term goals while keeping Finch’s supportive tone intact.


Reflection

Lessons from designing for motivation

Designing for long-term motivation revealed how easily users lose momentum during the “messy middle” of large goals. Systems that combine structure, reflection, and progress visibility can help users stay engaged through longer personal journeys.

FUTURE ITRATIONS TO EXPLORE

Guided goal-planning support

Additional rewards for milestone completion

Expanded testing with long-term users

See more case studies

TiriVelo case study

Platform connecting pet owners with trusted pet-care providers